为做好我省2021年上半年中小学教师资格认定工作,根据《教师法》《教师资格条例》《教育部教师资格认定指导中心关于做好2021年教师资格制度实施工作的通知》(教资字〔2021〕2号)要求,现就我省2021年上半年中小学教师资格认定工作有关事项通知如下:
一、认定对象
截至2021年12月31日,未达到国家法定退休年龄,符合国家及我省规定的申请条件,参加国家中小学教师资格考试并取得《中小学教师资格考试合格证明》且在有效期内的人员(应届教育类研究生、公费师范生认定下文另有规定)。符合上述条件,在我省认定的人员还需符合以下条件之一:
◆1.户籍在海南省;
◆2.持有海南省有效期内居住证;
◆3.确认时间内,在海南省全日制普通高等学校就读并取得毕业证书的应届毕业生及在读研究生;
◆4.持有海南省有效期内港澳台居民居住证的港澳台居民;持有港澳居民来往内地通行证的港澳居民或持有五年有效期台湾居民来往大陆通行证的台湾居民;
◆5.驻琼部队现役军人(含现役武警)。
二、认定条件
(一)教师资格认定条件,依据《教育部关于开展中小学和幼儿园教师资格考试改革试点的指导意见》等有关规定执行。
1.申请幼儿园、小学教师资格的应当具备大学专科毕业及以上学历;
2.申请初级中学、高级中学、中等职业学校教师资格的应当具备大学本科毕业及以上学历;
3.申请中等职业学校实习指导教师资格的应当具备中专及以上学历,同时还应具备相当于助理工程师以上专业技术资格或中级以上工人技术等级。
(二)普通话水平等级标准,依据《海南省实施〈中华人民共和国国家通用语言文字法〉办法》有关规定执行。
1.申请普通话和语音相关任教学科的应当达到一级水平;
2.申请任教学科为语文和对外汉语的应当达到二级甲等以上水平;
3.申请其他任教学科的应当达到二级乙等以上水平。
(三)申请人应具有符合规定的从事教育教学工作的身体条件,需按照《海南省申请认定教师资格人员体格检查表》有关要求,在县级以上医院(含县级)或省内注册的体检中心(医院)体检合格。
(四)教育类研究生和公费师范生申请免试认定的条件和要求。
1.取得《师范生教师职业能力证书》的2021届教育类研究生和公费师范生。
2.所申请的教师资格种类和任教学科应与《师范生教师职业能力证书》上的任教学段和任教学科相同,《师范生教师职业能力证书》有效期3年,有效期内只能使用一次。
3.根据有关规定,同一申请人不可在同一年内申请两种以上教师资格。参加免试认定改革的教育类研究生和公费师范生,若取得《中小学教师资格考试合格证明》的,可再次申请与《中小学教师资格考试合格证》相匹配的教师资格。
4.海南师范大学和琼台师范学院负责组织2021届教育类研究生和公费师范生的职业能力测评并颁发《师范生教师职业能力证书》,并负责于4月30日前在教师资格管理信息系统中完成信息报送。省教育厅教师工作处须于5月10日前完成信息审核。申请人在5月11日后在教师资格认定网报名时报名系统将自动进行比对核验。
三、教师资格认定程序
(一)网上申报
为了进一步方便申请人,2021年上半年中小学教师资格认定网上申报设有两个时间段进行,申请人可自行选择适合的时间进行网上申报。第一次网上报名时间5月11日至5月19日,第二次网上报名时间6月8日至6月22日。申请人可登录“中国教师资格网”(http://www.jszg.edu.cn),从“教师资格认定申请人网报入口”进入申报页面,点击“注册”,“注册”时需经实名核验。实名核验通不过的需按网页“操作说明”进行人工核验;实名核验已通过的,可继续进行申报。
申请人需准确、如实填写申报信息,上传近期免冠正面1寸彩色白底证件照的电子照片(上传格式为JPG/JPEG格式,不大于190K)。按时进行网上申报,逾期系统将自动关闭申请功能。
申请人在同一年中只能认定一种教师资格,多申报无效。
(二)选择认定机构
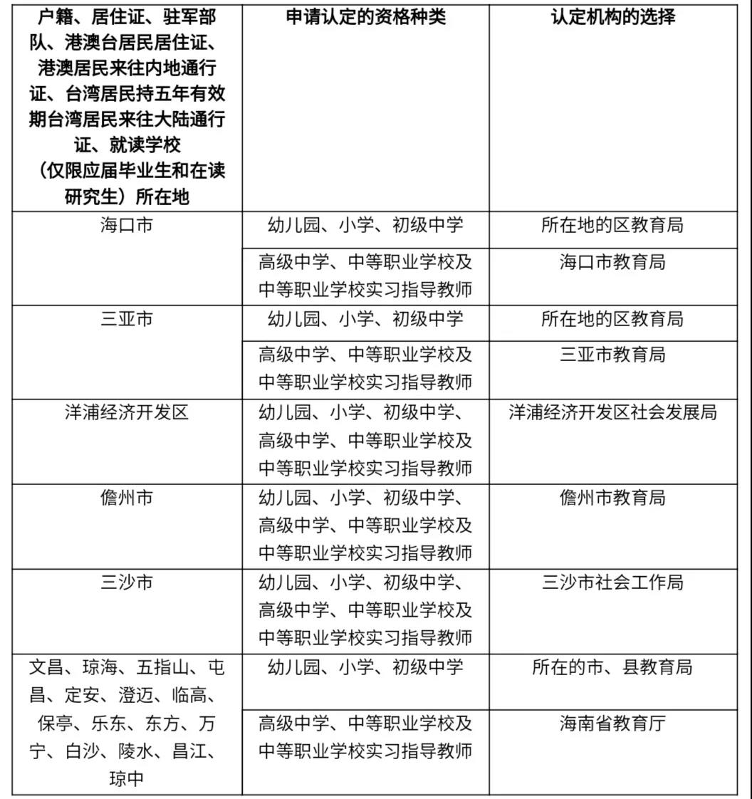
按照属地管理及认定权限,申请人需选择户籍、居住证所在地或者申请人就读学校所在地所属的认定机构进行认定。
海南省教师资格认定机构和权限

海南省教师资格认定机构联系电话
(三)认定
1.第一阶段认定时间2021年5月11日至5月19日;第二阶段认定时间2021年6月9日至6月23日。市、县(区)认定机构的确认时间,要根据省级管理用户的时间设置统一安排;认定地点及联系方式,由各认定机构自行安排并及时在网上申报系统“认定注意事项”中公布。
2.认定材料
(1)近期免冠正面1寸彩色白底证件照;
(2)《海南省申请认定教师资格人员体格检查表》;
(3)应届毕业生领取教师资格证书时还需提交毕业证书;
(4)申请中等职业学校实习指导教师资格的,还需提供相当于助理工程师以上专业技术职务或中级以上工人技术等级证书;
(5)网上申报时显示“待核验”的材料,确认时还需要提交相应材料进行核验;
(6)持港澳台学历的,需提交教育部留学服务中心出具的《港澳台学历学位认证书》;持国外学历的,需提交教育部留学服务中心出具的《国外学历学位认证书》。
以上材料,可通过网上提交,也可实行“不见面”办理。申请人要求邮寄或现场提交的,认定机构可提供相应服务。所需材料应为原件或原件扫描件。选择网上提交的,可通过政务服务网,将材料原件扫描后提交到你所选择的认定机构。
(四)教师资格证书领取
第一阶段领取时间:2021年5月25日—5月28日;第二阶段领取时间:2021年7月5日至7月15日。特殊情况不能按时领取的,认定机构可延时办理。具体事宜,由各市县认定机构确定。
四、工作要求
各市、县(区)教育行政部门要高度重视,加强领导。一是保证工作人员和办公设施设备到位;二是加强对业务人员培训,熟悉办理流程,要增强服务意识,提高服务效能。三是精心组织,及时制定本机构认定工作计划,并向社会发布通知。四是请各市、县(区)教育行政部门将本通知转同级行政审批服务局实施,并做好指导和协调工作,确保在统一时间内,教师资格认定工作的顺利实施。
《海南省教师资格认定工作注意事项》及《海南省政务服务网申报流程》请点击文末“阅读原文”查看。
文章来源:琼台学工
学前人公众号
幼师微学工号